首页
走进OD(中国)官方
集团简介
董事长致辞
OD(中国)官方之路
组织架构
业务布局
荣誉展示
企业文化
OD(中国)官方故事
匠筑精品
流金岁月
OD(中国)官方人物
司庆盛况
庆典寄语
党建引领
党建动态
先进事迹
红色记忆
od官网登录
集团要闻
公示公告
图片新闻
公司视频
媒体关注
平面刊物
服务领域
工程服务
地产置业与社区服务
延伸服务
服务领域
工程服务
地产置业与社区服务
新材料新能源
PPP
教育
可持续发展
项目管理标准化
技术创新
深化设计
装配式建造
绿色建筑
数字建造
EPC
布局海外
大客户合作
爱心OD(中国)官方
慈善综述
爱心历史
数说慈善
典型项目
暖心故事
加盟OD(中国)官方
乐活OD(中国)官方
职等你来
首页
走进OD(中国)官方
集团简介
董事长致辞
OD(中国)官方之路
组织架构
业务布局
荣誉展示
企业文化
OD(中国)官方故事
匠筑精品
流金岁月
OD(中国)官方人物
司庆盛况
庆典寄语
建党100周年
建党动态
先进事迹
红色记忆
od官网登录
集团要闻
公示公告
图片新闻
公司视频
媒体关注
平面刊物
服务领域
工程服务
地产置业与社区服务
延伸服务
服务领域
工程服务
地产置业与社区服务
新材料新能源
PPP
教育
可持续发展
项目管理标准化
技术创新
深化设计
装配式建造
绿色建筑
数字建造
EPC
布局海外
大客户合作
爱心OD(中国)官方
慈善综述
爱心历史
数说慈善
典型项目
暖心故事
加盟OD(中国)官方
乐活OD(中国)官方
职等你来
NEWS
od官网登录
集团要闻
公示公告
图片新闻
公司视频
媒体关注
平面刊物
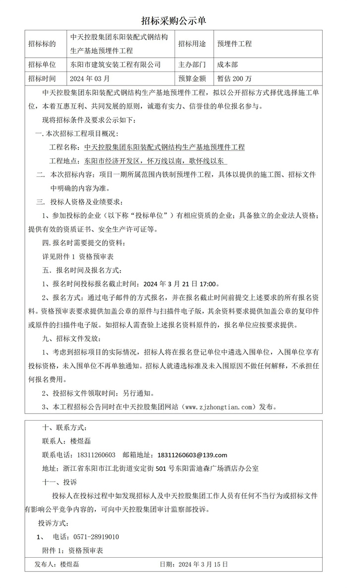
OD(中国)官方控股集团东阳装配式钢结构生产基地预埋件工程招标采购公示
发布时间:2024/05
附件1 资质预审文件.docx
上一篇
返回
下一篇
法律声明
隐私政策
MK官方端网站登录入口
|
MK官方在线入口
|
心博官方网站
|
时博
|
新利软件(集团)股份有限公司
|
心博官方网站
|
OB欧宝·(中国)有限公司官方网站
|
乐竞体育网站首页
|
易游官网平台
|